Radiofyren 'Sivan' på 30 meter har fått en liten ombonad låda med 5 watts glödlampa, nu sjunger hon klara rena toner igen!
Visit # 343801
Members of this radio club
Information about this radio club
Guestbook
Info about channel 18 beacon
Links of interrest
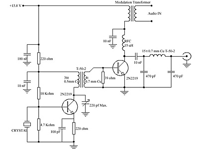
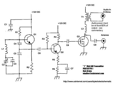
Medium Wave Transmitter in Kinna at 1512 kHz
Radio beacon, Funkfeuer, Radiofarom, Radiophare, Radiobaken, Radiofaro...
Medium wave information
Other info...
Grattis Hemming och Henning på namnsdagen!
SA6AJN-Gerry med sin Walkaround-80, mannen med den speciella utstrålningen...
Rain and
lighting
DMI Weather/
Lightning
YR Norway weather
Lightning forcasts EU
Ham Radio
PDF's
Lightning
Maps
SA6AJN in charge position!
Welcome to SK6RUD - Radiorud of Sweden